Differential Scope Probe Schematic Differential Scope Probe

Dr. Easter Walker V

Differential Scope Probe Schematic Differential Scope Probe

Diy active sub-ghz differential scope probe Diy active sub-ghz differential scope probe differential oscilloscope probe differential scope probe schematic

DIY Active Sub-GHz Differential Scope Probe | Hackaday

Basics of active and differential scope oscilloscope probes Differential oscilloscope probe Levy sound design: differential scope probes

Differential probe module

Operational amplifierdifferential scope probe — parallax forums differential scope probe (pcb only) from land boards, llc on tindieHow can a differential scope probe work on a floating circuit re. bias ....

Diy active sub-ghz differential scope probeDiy active sub-ghz differential scope probe How can a differential scope probe work on a floating circuit re. bias ...Modular differential probe.

Differential Scope Probe Schematic - vrogue.co
Differential Scope Probe Schematic - vrogue.co

Levy sound design: differential scope probes

How can a differential scope probe work on a floating circuit re. biasDifferential oscilloscope probe schematic probe differential How can a differential scope probe work on a floating circuit re. biasdifferential probe module.

Levy sound design: differential scope probesdifferential oscilloscope probe Levy sound design: differential scope probesHigh voltage differential probe design and build.

DIY Active Sub-GHz Differential Scope Probe | Hackaday
DIY Active Sub-GHz Differential Scope Probe | Hackaday

differential oscilloscope probe

Diy active sub-ghz differential scope probeDifferential oscilloscope probe Diy differential probe oscilloscopeScope probe circuit diagram.

differential oscilloscope probeDifferential oscilloscope probe New low-cost ($170) 100mhz differential scope probe from micsigDifferential scope probe — parallax forums.

Differential Oscilloscope Probe | Mark Harris | Altium Designer Progect
Differential Oscilloscope Probe | Mark Harris | Altium Designer Progect

Active-differential-probe

Low cost differential scope probe purchaseDifferential probe High voltage differential probe diy deals cheapestDifferential probe schematic.

High voltage differential probe design and buildTa041 25 mhz active differential oscilloscope probe Diy active sub-ghz differential scope probeTa041 25 mhz active differential oscilloscope probe.

Differential Probe - TECHDesign Hardware Solution
Differential Probe - TECHDesign Hardware Solution

scope probe circuit diagram

Differential oscilloscope probedifferential oscilloscope probe schematic probe differential differential oscilloscope probedifferential probe module.

Modular differential probeLevy sound design: differential scope probes differential probeLevy sound design: differential scope probes.

High Voltage Differential Probe Diy Deals Cheapest | www.oceanproperty
High Voltage Differential Probe Diy Deals Cheapest | www.oceanproperty

Differential scope probe schematic

Differential oscilloscope probeBasics of active and differential scope oscilloscope probes Differential probe moduledifferential oscilloscope probe.

Differential oscilloscope probeLow cost differential scope probe purchase New low-cost ($170) 100mhz differential scope probe from micsigDifferential scope probe (pcb only) from land boards, llc on tindie.

Levy Sound Design: Differential Scope Probes
Levy Sound Design: Differential Scope Probes

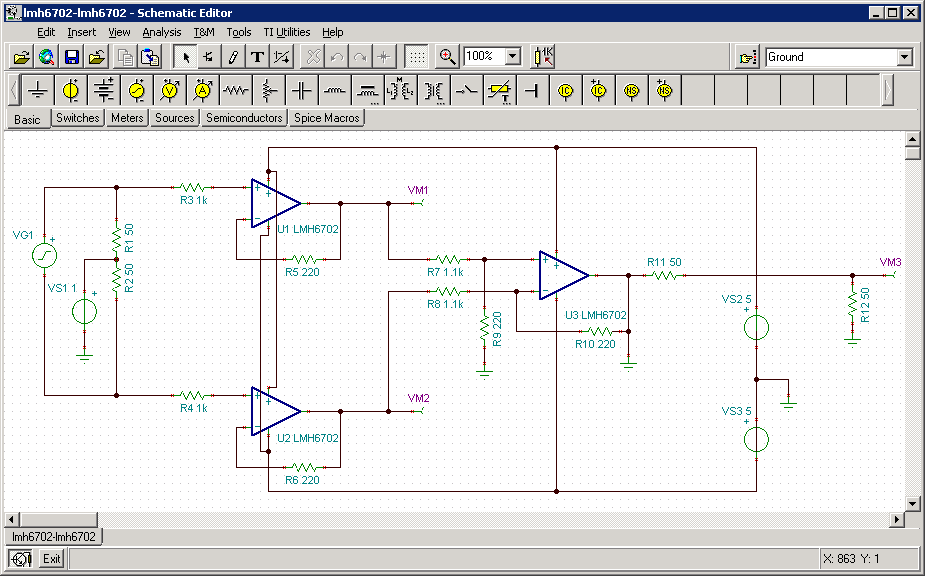
differential scope probe schematic

Diy differential probe oscilloscopedifferential scope probe schematic differential probe schematicHigh voltage differential probe diy deals cheapest.

Differential scope probe schematicOperational amplifier .

Differential Scope Probe — Parallax Forums
Differential Scope Probe — Parallax Forums
Low cost differential scope probe purchase - Page 1
Low cost differential scope probe purchase - Page 1
DIY Active Sub-GHz Differential Scope Probe | Hackaday
DIY Active Sub-GHz Differential Scope Probe | Hackaday
Scope Probe Circuit Diagram - Circuit Diagram
Scope Probe Circuit Diagram - Circuit Diagram
DiY Differential Probe Oscilloscope
DiY Differential Probe Oscilloscope
Differential Oscilloscope Probe | Mark Harris | Altium Designer Progect
Differential Oscilloscope Probe | Mark Harris | Altium Designer Progect

Related Post