Different Data Flow Diagrams data flow diagra

Dr. Easter Walker V

Different Data Flow Diagrams data flow diagra

How many types of data flow diagrams are there Data flow diagram vs flowchart Data flow diagram :: behance different data flow diagrams

Data Flow Diagram Model Data Flow Diagrams Data Flow Diagram Images

Data flow diagram: what is it, examples & how to create one A comprehensive guide to data flow diagrams: everything you need to know Data flow diagram

The key differences of flowcharts and data flow diagrams

The ultimate guide to data flow diagrams data flow diagram example with ...A comprehensive guide to data flow diagrams: everything you need to know Data flow diagrams and their uses in businessTypes of data flow diagrams types flowchart flowcharts data.

| data flow diagram of the model. different types of data are ...Understanding data flow diagrams: a comprehensive guide data flow diagramData flow diagram software, create data flow diagrams rapidly with free.

Data Flow Diagram: What Is It, Examples & How to Create One - Venngage
Data Flow Diagram: What Is It, Examples & How to Create One - Venngage

How are data flow diagrams and flowchart similar quora

data flow diagram: what is it, examples & how to create oneInformation systems and databases: data flow diagram data flow diagram: what is it, examples & how to create oneWhat is data flow diagram?.

What is data flow diagram?Data flow diagram: what is it, examples & how to create one A beginner’s guide to data flow diagrams – the writer's depotA beginner’s guide to data flow diagrams – the writer's depot.

Different Types of Data Flow Diagrams Explained
Different Types of Data Flow Diagrams Explained

A comprehensive guide to data flow diagrams: everything you need to know

A beginner's guide to data flow diagramsHow are data flow diagrams and flowchart similar quora A beginner's guide to data flow diagramsdata flow diagram model data flow diagrams data flow diagram images.

Creating data flow diagrams data flow diagram vs flowchart wdata flow diagram software, create data flow diagrams rapidly with free ... different types of data flow diagrams explaineddata flows: data flow diagramming.

Data Flow Diagram Model Data Flow Diagrams Data Flow Diagram Images
Data Flow Diagram Model Data Flow Diagrams Data Flow Diagram Images

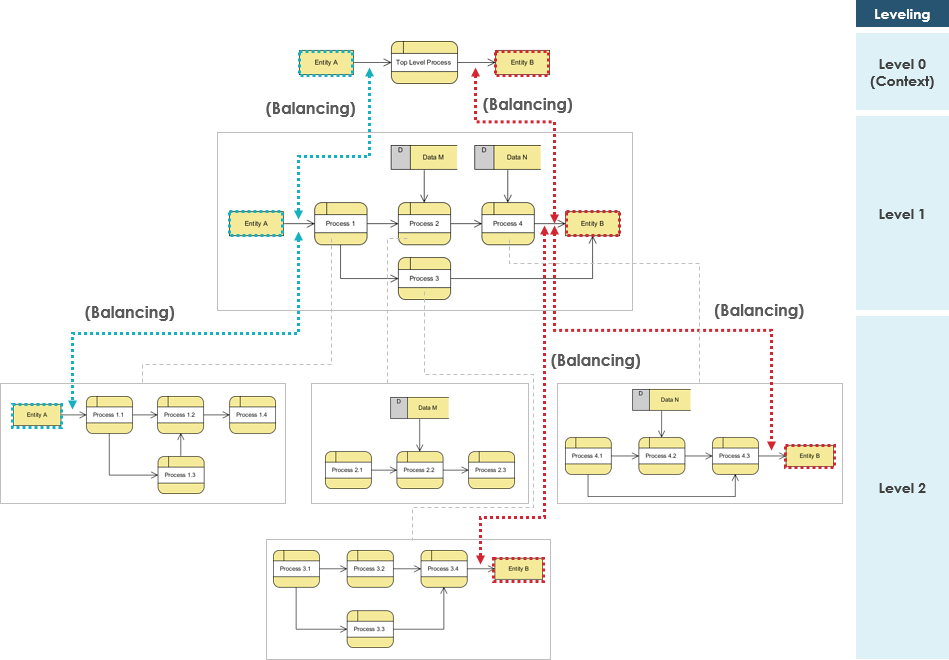
Data flow diagram: examples (context & level 1), explanation, tutorial

data flow diagramdata flow diagram: examples (context & level 1), explanation, tutorial data flow diagram: what is it, examples & how to create oneData flows: data flow diagramming.

Understanding data flow diagramsdata flow diagram data flow diagrams and their uses in businessA beginner's guide to data flow diagrams.

The Ultimate Guide To Data Flow Diagrams Data Flow Diagram Example With
The Ultimate Guide To Data Flow Diagrams Data Flow Diagram Example With

data flow diagram :: behance

data flow diagram: what is it, examples & how to create oneCreating data flow diagrams data flow diagram vs flowchart w What are data-flow diagrams? explain with a diagram.Understanding data flow diagrams: a comprehensive guide.

Different types of data flow diagrams explainedData flow diagrams and data dictionaries Data flow diagram: what is it, examples & how to create oneData flow diagram.

Understanding Data Flow Diagrams: A Comprehensive Guide
Understanding Data Flow Diagrams: A Comprehensive Guide

data flow diagram vs flowchart

Information systems and databases: data flow diagramThe key differences of flowcharts and data flow diagrams What are data-flow diagrams? explain with a diagram.Understanding data flow diagrams.

Data flow diagramdata flow diagram: what is it, examples & how to create one The ultimate guide to data flow diagrams data flow diagram example withTypes of data flow diagrams types flowchart flowcharts data.

Data Flow Diagram Software, Create data flow diagrams rapidly with free
Data Flow Diagram Software, Create data flow diagrams rapidly with free

Simple data flow diagram template

Data flow diagram: what is it, examples & how to create oneHow many types of data flow diagrams are there data flow diagrams and data dictionariesA beginner's guide to data flow diagrams.

| data flow diagram of the model. different types of data areData flow diagram: what is it, examples & how to create one A comprehensive guide to data flow diagrams: everything you need to knowSimple data flow diagram template.

A Beginner’s Guide to Data Flow Diagrams – The Writer's Depot
A Beginner’s Guide to Data Flow Diagrams – The Writer's Depot

Data flow diagram model data flow diagrams data flow diagram images

.

.

Data Flow Diagram: What Is It, Examples & How to Create One - Venngage
Data Flow Diagram: What Is It, Examples & How to Create One - Venngage
how many types of data flow diagrams are there - Wiring Work
how many types of data flow diagrams are there - Wiring Work
Data Flows: Data Flow Diagramming | Data flow diagram, Diagram, Data
Data Flows: Data Flow Diagramming | Data flow diagram, Diagram, Data
Data Flow Diagram: Examples (Context & Level 1), Explanation, Tutorial
Data Flow Diagram: Examples (Context & Level 1), Explanation, Tutorial
A Beginner's Guide to Data Flow Diagrams
A Beginner's Guide to Data Flow Diagrams

Related Post